Panduan Program Merdeka Belajar – Kampus Merdeka (MBKM)
1. Kompetisi Mahasiswa
Kompetisi mahasiswa adalah seluruh kegiatan kompetisi (perlombaan) yang mencerminkan profil lulusan Prodi D3SIA dan Kompetisi Non Akademik baik dalam tingkat internal universitas, regional daerah, nasional, maupun internasional.
Teknis alur pelaporan kompetisi mahasiswa digambarkan dalam diagram alir di bawah ini:

2. Internship / Magang
Internship/magang merupakan suatu program yang disiapkan oleh perusahaan untuk mahasiswa dalam mengerjakan proyek pekerjaan dengan jangka waktu yang telah ditetapkan. Internship yang masuk dalam apresiasi kompetensi bukan hanya merupakan kegiatan pada mata kuliah magang.
Prosedur internship atau magang :

3. Startup
Startup adalah kegiatan mahasiswa dalam merintis usaha baru dengan pendampingan pembimbing startup. Berikut Prosedur pengajuan rekognisi :
Pada dasarnya kegiatan startup mahasiswa dan prosedur rekognisi kegiatan startup mahasiswa bisa dijelaskan melalui proses – proses berikut :
Proses registrasi Kegiatan Startup mahasiswa

Proses registrasi bisa dijelaskan sebagai berikut :
- Setiap awal semester pembina startup melaporkan kegiatan startup mahasiswa bimbingannya, beserta kemungkinan keberlanjutan dan keanggotaan startup kepada koord ESStavFIT
- Mahasiswa yang ingin mengambil jalur startup, setiap semester harus melakukan registrasi ulang kepada ESStavFIT, mahasiswa yang tidak melakukan registrasi ulang dianggap tidak melanjutkan jalur startup.
- Koord ESStavFIT melakukan validasi, apakah mahasiswa tersebut memang layak untuk melanjtkan jalur startup.
- Jika hasil validasi menunjukkan mahasiswa memenuhi syarat untuk melanjutkan jalur startup, mahasiswa Kembali melanjutkan aktivitas perkuliahan tanpa jalur startup.
- Jika validasi menunjukkan mahasiswa memenuhi syarat untuk melanjutkan jalur startup, maka proses pembinaan startup oleh pembina startup Kembali dilanjutkan, dan mahasiswa meneruskan skema perkuliahan dengan jalur startup.
- Kemudian koord ESStavFIT memberikan daftar mahasiswa yang mengikuti jalurstartup kepada dosen Mata Kuliah, sebaliknya Dosen Mata kuliah memberikan daftar rencana Uji kompetensi beserta daftar kompetensi MK kepada Koord ESStavFIT.
Proses pengajuan dispensasi kegiatan Startup

Proses registrasi bisa dijelaskan sebagai berikut :
- Mahasiswa yang mengalami bentrok kegiatan perkuliahan dengan jadwal kegiatan startup mengajukan dispensasi kepada pembina startup
- Setelah pembina startup memberikan rekomendasi dan menyetujui permohonan dispen, Koord ESStavFIT mengeluarkan surat resmi permohonan dspensasi untuk diberikan kepada dosen MK.
- Dosen Mata kuliah memberikan dispensasi kuliah kepada mahasiswa.
4. Publikasi dan Presentasi Di Forum Ilmiah
Publikasi ilmiah adalah kegiatan mahasiswa dalam menyusun dan mempublikasikan karya tulis ilmiah pada jurnal terindeks dan prosiding Internasional yang terindeks Scopus. Presentasi ilmiah merupakan kegiatan mahasiswa dalam menyebarluaskan karya imiahnya pada konferen Internasional terindeks Scopus. Publikasi yang dimaksud bisa dalam bentuk jurnal, book chapter, poster, hak cipta, dan paten.
Topik publikasi meliputi :
- Aplikasi dan Implementasi Aplikasi Sistem Informasi Akuntansi (Kelayakan)
- Machine Learning mengenai data akuntansi
5. Abdimas dan Penelitian Mahasiswa
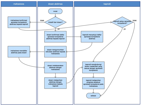
Prodi D3 Sistem Informasi Akuntansi (D3SIA) sangat mengapresiasi inisiatif mahasiswa dalam melakukan kegiatan yang merupakan pengabdian kepada masyarakat (Abdimas). Abdimas yang dimaksud dapat merupakan kegiatan pengabdian masyarakat dengan dosen Prodi D3SIA maupun mandiri dengan persetujuan dosen wali. Kegiatan Abdimas yang dapat diapresiasi kompetensinya adalah Abdimas yang sesuai dengan profil lulusan Prodi D3SIA. Kegiatan Abdimas yang diakui oleh untuk diapresiasi adalah Abdimas yang disetujui oleh Kaprodi D3SIA. Oleh karena itu, mahasiswa harus melaporkan keinginan Abdimas tersebut sebelum memulai. Adapun pelaporan setelah mahasiswa melaksanakan Abdimas maka Kaprodi D3RSIA mempunyai hak untuk menolak pengapresiasian kegiatan Abdimas tersebut. Berikut adalah diagram alir apresiasi kompetensi untuk Abdimas pada Prodi D3SIA

